L*vis Analytics Reporting Center (ARC)

ARC - L*vis Analytics Reporting Center

Global Federated Cloud-Native Self-Service Analytics Platform

To enable data-driven decisions, we're launching a self-service analytics platform with a team of 30+ engineers, including me as the Tech Lead to drive the plan that breaks down data silos, establishes governance, enhances customer understanding, and empowers leaders for growth.


Our FY24 strategy includes consolidating 1,500+ reports into less than 100 executive dashboards, realigning engineers for data quality under the guidance of the Tech Lead, creating a customer analytics repository for personalization insights, and implementing a global merchandising performance dashboard as the single source of truth.


Success metrics

: Cut BI computing costs by over 50%, reduce AD HOC requests by 50%, maintain 95%+ data accuracy, and achieve a 4.0/5 CSAT score for new executive reporting.


  • ARC - L*vis Analytics Reporting Center
  • Global Senior Manager of Data/ML Engineering
  • Team of 30+ global professionals, including data engineers, business analysts, and solution architects
  • 2023 - 2024
  • POC in 2 months
  • Google Cloud Platform (GCP)
  • GCP Big Query
  • GCP Dataplex
  • GCP Analytics Hub
  • GCP Vertex AI
  • GCP Looker Studio
  • GCP Data Fusion
  • Data Build Tool (DBT)
  • SQL
  • V1.0 in Production in 6 months for one Use Case
  • Reduced duplicated BI reports from 1500 to 100 over a year (93.3%)
  • Saved 1.5m USD cost annually
  • Hit 95%+ data accuracy
  • Cut ad hoc requests 50% from 60hrs/week
  • Achieve 4.0/5 CSAT (Customer Satisfaction Score)
  • Self-service Analytics
  • Cloud Native
  • Gen-AI
  • Data-driven decisions

WHY

Why this timing at L*vi's?

1, Current state has unused, duplicative reports wasting engineering resources.
2, Data is siloed and hard to access limiting insights and slowing decisions.
3, Poor data practices lead to inaccurate, conflicting reports and distrust.
4, Minimal visibility into customer behavior hinders experience personalization.
5, No single verified view of product performance across business.

Comparison with other similar companies

1, M*cy's increased online sales by 10% through predictive analytics to optimize marketing campaigns, achieving a tangible revenue boost.
2, Targ*t utilized extensive customer data to grow revenue from $44 billion to $67 billion, indicating substantial business value.
3, Kr*ger implemented data analytics to reduce inventory by $120 million, decrease out-of-stock prescription items by 1.7 million, and increase revenue by $80 million, demonstrating clear cost savings and revenue growth.
4, N*rdstrom's Analytical Platform (NAP) captures sales/customer events in real-time, uses over 100 AI models for predictions, and leverages a "fashion map" for targeted inventory and marketing. These initiatives have contributed to improving operational efficiency, customer personalization, and targeted inventory and marketing strategies, resulting in enhanced business value.

WHAT

What is the project?

1, Launch self-service analytics platform on Google Cloud to make data accessible.

2, Catalog and consolidate 1500+ reports into less than 100 curated executive dashboards with published owners and usage.

3, Establish data stewardship with engineers assigned to domains for end-to-end data quality.

4, Develop customer analytics repository to understand behavior across channels.

5, Build global merchandising performance dashboard as single source of truth.

Key Metrics

1, Reduce current reports from 1500+ to less than 100 by FY24.

2, Cut ad hoc requests 50% from 60/week currently.

3, Hit 95%+ data accuracy for all domains.

4, Improve customer frequency 10% via loyalty analytics.

5, Achieve 4.0/5 CSAT (Customer Satisfaction Score) for new executive reporting.

HOW - TECH

title left
Current Oct. 2023

Current annual cost: x.x million USD

Tools: Dataiku, Alteryx, SAP HANA, SAP Webi, Tableau, Power BI, Excel

title left
Long-Term Nov. 2024

One of the goals is to reduce the costs of BI computing on-premise and Cloud by more than 50% by the end of FS24.

Tools: GCP Data Fusion, GCP Dataplex, GCP Analytics Hub, GCP BigQuery, GCP Looker Studio

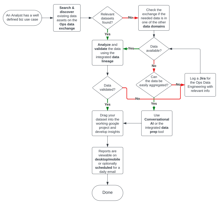
HOW - Execution Plan

HOW - Execution Plan I
HOW - Execution Plan II

HOW - Business Stakeholders

Business Analyst (BA)

Analyzes data as per stakeholder needs.

Business Stakeholder (BS)

Consumes data from BI dashboard for decisions.

Data Engineer (DE)

Transforms and aggregates data.